var app = new Vue({
el: '#app',
data: {
message: '안녕하세요 Vue!'
}
})
· el: Vue가 적용될 요소 지정
· data: Vue에서 사용되는 정보 저장. 객체 or 함수
· template: 화면에 표시할 마크업 요소 정의
· methods: 화면 로직 제어와 관련된 method 정의
· created: 뷰 인스턴스가 생성되자마자 실행할 로직 정의
유효범위
- HTML의 특정 범위 안에서만 옵션 속성들이 적용
※ 인스턴스가 화면에 적용되는 과정
1. 뷰 라이브러리 파일 로딩
2. 인스턴스 객체 생성
3. 특정 화면 요소에 인스턴스를 붙임
4. 인스턴스 내용이 화면 요소로 변환
5. 변환된 화면 요소를 사용자가 최종 확인
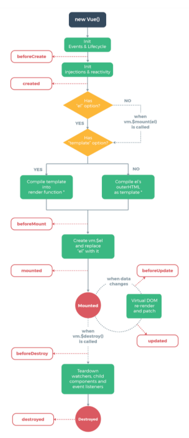
Life Cycle Hoocks

· created
- Vue Instance가 생성된 후 데이터들의 설정이 완료된 후 호출
- Instance가 화면에 부착되기 전이기 때문에 template 속성에 정의된 DOM 요소는 접근 불가
- 서버에 데이터를 요청하여 받아오는 로직을 수행하기 좋음
· mounted
- 지정된 el에 Vue Instance가 마운트 된 후 호출
- template 속성에 정의한 화면 요소에 접근할 수 있어 화면 요소를 제어하는 로직 수행
· updated
- Vue에서 관리되는 데이터가 변경되어 DOM이 업데이트 된 상태
- 데이터 변경 후 화면 요소 제어와 관련된 로직 추가
'Web > Vue.js' 카테고리의 다른 글
| Vuex (0) | 2021.05.23 |
|---|---|
| npmjs.com (0) | 2021.05.19 |
| component 간 통신 | 동적 props, Custom Events (0) | 2021.05.18 |
| vue-router (0) | 2021.05.13 |
| Component(컴포넌트) (0) | 2021.05.11 |